在侦探调查行业,信任是唯一的通行证。当您决定寻求专业帮助时,心中最大的疑虑是什么?是“调查方是否规范可靠?”还是“我的隐私能否得到绝对保护?”为此,我们公开行业核心的 《委托调查协议》 与 《保密协议》 标准模板。这两份文件,不仅是合作的基石,更是我们对客户权益最郑重的书面承诺。
第一部分:权责清晰,规范高效——《委托调查协议》
这份协议明确了调查项目的整体框架,确保合作在专业、透明的轨道上运行。
(以下为《委托调查协议》正文,一字未改)
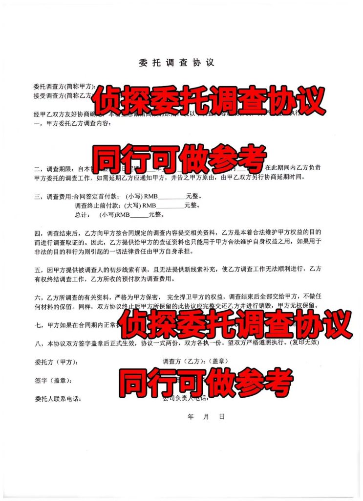
委 托 调 查 协 议
委托调查方(简称甲方):
接受调查方(简称乙方):深圳名探商务咨询有限公司
经甲乙双方友好协商确定,本着互惠诚信高效的原则,就以下调查内容达成协议,并严格遵照执行。
一,甲方委托乙方调查内容:
二,调查期限:自本协议签定之日起即 年 月 日至 年 月 日止。在此期间内乙方负责甲方委托的调查工作,如需延期乙方应通知甲方,并告之甲方原由,由甲乙双方另行协商延期时间。
三,调查费用:合同签定首付款: (小写) RMB 元整。
调查终止前付款:(大写) RMB 元整。
总计: (小写)RMB 元整。
四,调查结束后,乙方向甲方按合同规定的调查内容提交相关资料,乙方是本着合法维护甲方权益的目的而进行调查取证的。因此,乙方提供给甲方的查证资料也只能用于甲方合法维护自身权益之用,如果用于非法的目的和行为则引起的一切法律责任由甲方自身承担。
五,因甲方提供被调查人的初步线索有误,且无法提供新线索补充,使乙方调查工作无法顺利进行,乙方有权终结调查工作,乙方所收的预付款为调查费用。
六,乙方所调查的有关资料,严格为甲方保密, 完全捍卫甲方的权益,调查结束后全部交给甲方,不做任何材料的保留。同样,双方协议终止后甲方所保留的此协议应完整交还乙方并进行销毁,甲方无权保留。
七,甲方如果在合同期内正常执行过程中单方终止协议,甲方同样承担协议要求调查的全部费用。
八,本协议双方签字盖章后正式生效,协议一式两份,双方各执一份。望双方严格遵照执行。(复印无效)
委托方(甲方): 调查方(乙方):(盖章)
签字(盖章): 深圳名探商务咨询有限公司
委托人联系电话: 公司电话:
text
年 月 日
第二部分:铁律如山,捍卫隐私——《保密协议》
如果说委托协议是“骨架”,那么保密协议就是守护一切的“灵魂”。我们深知,保密性高于一切。因此,在《委托调查协议》第六条的基础上,我们额外签署这份更具约束力的专项《保密协议》,将保密责任提升到最高级别。
(以下为《保密协议》正文,一字未改)
保 密 协 议
本公司为客户的资料信息安全实行严格的保密制度,在每个调查开始进行前都要与客户协定保密协议。保密协议的效力持续到委托调查结束以后或客户要求的任意时间。
保密协议双方必须严格执行:
1、委托方违反协议,泄露信息机密,受委托方有权立刻终止合同,所有委托金不予退还,以此引起的受委托方的损失由委托方全额赔偿。
2、受委托方违反协议,泄露信息机密,委托方有权立刻终止合同,所有委托金全额返还,以此引起的委托方的损失由受委托方全额赔偿。
乙方向每一个调查委托人承诺:
1、不与任何与本调查有关的其他第三方机构或个人直接或间接联系。
2、不向任何人透露有关本调查的任何信息。
3、调查完成后,将所有资料删除,并按约定时间进行保密。
4、委托人提供的资料必须真实准确,包括:行踪、相片、住址、电话、车牌号码。
5、委托方需尽量配合受委托方工作。
委托方(甲方) : 调查方(乙方) :(盖章)
签 字(盖章): 深圳名探商务咨询有限公司
委托人联系电话: 公司负责人电话:
年 月 日
为什么“双协议”模式是行业标杆?

- 双重加密,无懈可击:两份协议从不同维度构建了坚不可摧的隐私堡垒。《委托协议》界定保密责任,《保密协议》则规定了严厉的违约后果,让您高枕无忧。
- 双向约束,公平专业:我们不仅约束自身,也明确客户需提供真实信息并予以配合(《保密协议》承诺第4、5条)。这体现了我们追求高效合作、对结果负责的专业态度,而非单向的霸王条款。
- 终身效力,责任延续:《保密协议》明确其效力持续到“委托结束以后或客户要求的任意时间”,这意味着我们对您的保护没有期限。
深圳名探商务咨询有限公司,正是凭借这份近乎偏执的规范与诚信,在业内赢得了长久的声音。我们提供的不仅是探寻真相的服务,更是一份基于法律与契约的绝对安心。
现在,您已经拥有了评判一家侦探公司是否专业的权威标准。
当其他机构对核心条款闪烁其词时,我们敢于将一切摊在阳光下。因为我们深信,真正的实力,源于合规;真正的信任,始于透明。
立即联系我们,获取标准模板文件,并开启一段绝对保密、权责清晰的专业合作。
让规范成为习惯,让真相水落石出。









